New digital platform to help connect attorneys and legal service providers through digital & social media


Project Details:

  • • Developed new UX and design for upcoming Martindale-Hubbell Connect product
  • • Integrated supplied logo into a new digital brand across web and online advertising
  • • Assisted in developing comps for A-B user testing
  • • Built out HTML templates and graphic content for development teams

Design & UX for key function screens


 
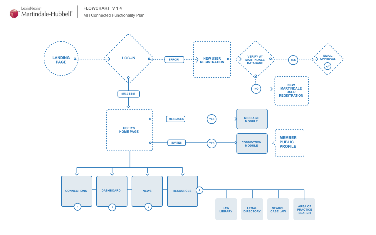
  • flowchart
  • carousel jquery
  • wireframe-detail
1 2 3

 
mobile web deisgn

web design



dashoboard design